Đề thi học kì 1 lớp 1 môn Toán sách Cùng học để phát triển năm học 2020 - 2021 Đề số 1 Đề thi học kì 1 môn Toán lớp 1 bộ sách Cùng học để phát triển năng lực
Đề thi học kì 1 Toán lớp 1 năm học 2020 - 2021 Đề số 1
Đề thi Toán lớp 1 học kì 1 năm học 2020 - 2021 Đề số 1 do đội ngũ giáo viên của giaitoan.com biên soạn là đề Toán lớp 1 kì 1 của bộ sách Cùng học để phát triển năng lực có đáp án kèm theo. Qua đó sẽ giúp các em học sinh ôn tập và củng cố các dạng bài tập Toán lớp 1 kì 1 có trong đề thi lớp 1. Hi vọng tài liệu này giúp các em học sinh lớp 1 tự ôn luyện và vận dụng các kiến thức đã học vào việc giải bài tập toán. Chúc các em học tốt.
Tham khảo thêm:
Để tiện trao đổi, chia sẻ kinh nghiệm về giảng dạy và học tập các môn học lớp 1, giaitoan.com mời các thầy cô giáo, các bậc phụ huynh và các bạn học sinh truy cập nhóm riêng dành cho lớp 1 sau: Nhóm Tài liệu học tập lớp 1. Rất mong nhận được sự ủng hộ của các thầy cô và các bạn.
Bản quyền thuộc về GiaiToan.
Nghiêm cấm mọi hình thức sao chép nhằm mục đích thương mại.
Đề thi học kì 1 môn Toán lớp 1 – Đề số 1
Bài 1 (2 điểm): Khoanh vào số thích hợp:

Bài 2 (2 điểm): Cho các số 4, 15, 3, 17, 8. Hãy:
a) Sắp xếp các số theo thứ tự từ bé đến lớn.
b) Trong các số trên, số lớn nhất là số nào?
c) Trong các số trên, số bé nhất là số nào?
Bài 3 (2 điểm): Đặt rồi tính:
| 11 + 3 | 17 + 2 | 16 – 5 | 18 - 8 |
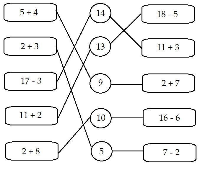
Bài 4 (2 điểm): Nối:

Bài 5 (2 điểm): Điền số thích hợp vào chỗ trống:
| a) 3 + ☐ = 15 | b) 19 - ☐ = 12 |
Đáp án Đề thi học kì 1 môn Toán lớp 1 – Đề số 1
Bài 1:

Bài 2:
a) Sắp xếp: 3, 4, 8, 15, 17
b) Trong các số trên, số lớn nhất là số 17
c) Trong các số trên, số bé nhất là số 3
Bài 3: Học sinh tự đặt phép tính rồi tính.
| 11 + 3 = 14 | 17 + 2 = 19 | 16 – 5 = 11 | 18 – 8 = 10 |
Bài 4:

Bài 5:
| a) 3 + 12 = 15 | b) 19 – 7 = 12 |
------------------
Ngoài Đề thi toán lớp 1 kì 1 năm học 2020 - 2021 của bộ sách Cùng học để phát triển năng lực trên, các em học sinh lớp 1 còn có thể tham khảo đề thi học kì 1 lớp 1 hay đề thi lớp 1 kì 2 của các môn Toán lớp 1, Tiếng Việt lớp 1 và Tiếng Anh lớp 1 mà giaitoan.com đã sưu tầm và chọn lọc. Hy vọng với những tài liệu này, các em học sinh sẽ học tốt môn Toán lớp 1 hơn.