Bài 1 trang 9 Toán lớp 2 tập 1 SGK Chân trời sáng tạo Giải Toán lớp 2 tập 1
Bài 1 Toán lớp 2 trang 9 sách Chân trời sáng tạo
Toán lớp 2 trang 9 Bài 1 là lời giải bài Ôn tập các số đến 100 SGK Toán 2 sách Chân trời sáng tạo; với hướng dẫn chi tiết lời giải giúp cho các em học sinh tham khảo, ôn tập, củng cố kỹ năng giải Toán. Mời các em học sinh cùng tham khảo chi tiết.
Giải Bài 1 Toán lớp 2 trang 9
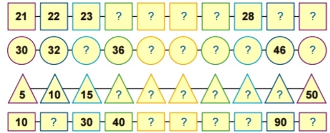
Đề bài: Số?

Hướng dẫn:
Hàng thứ nhất: Em điền các số liên tiếp bằng cách giữ nguyên hàng chục, còn các chữ số hàng đơn vị được đếm tăng dần từ 0 đến 9.
Số liền sau của số có hai chữ số mà hàng đơn vị bằng 9 là số tròn chục với hàng chục được tăng thêm 1 đơn vị.
Hàng thứ hai: Em điền các số cách nhau 2 đơn vị.
Hàng thứ ba: Em điền các số cách nhau 5 đơn vị.
Hàng thứ tư: Em điền các số tròn chục.
Lời giải:

-----> Bài tiếp theo: Bài 2 trang 9 Toán lớp 2 tập 1 SGK Chân trời sáng tạo
Bài liên quan:
- Luyện tập Ôn tập các số đến 100 sách Chân trời sáng tạo
- Giải Toán lớp 2 trang 7, 8, 9: Ôn tập các số đến 100 sách Chân trời sáng tạo
------------
Trên đây là lời giải chi tiết Toán lớp 2 trang 9 Bài 1 cho các em học sinh tham khảo, nắm được cách giải các dạng toán của Chủ đề 1: Ôn tập và bổ sung. Qua đó giúp các em học sinh ôn tập chuẩn bị cho các bài thi giữa và cuối học kì lớp 2.
- Lượt xem: 1.541

